
Features
Oscilloscope owners will appreciate the fine advantages provided by the S-3, in permitting simultaneous observation of two signals on the scope screen.
The model S-3 will accommodate two signals and alternately produce either one to the output terminals. The alternation of one signal to the other may be made at any of four switching rates selected by a panel switch. Switching rates are approximately 150, 500, 1500 and 5000 cycles determined by four wide-tolerance condensers. A rate can be selected that is harmonically different from the signal frequency to prevent both the signal and the switching pulse from appearing statically on your scope screen.

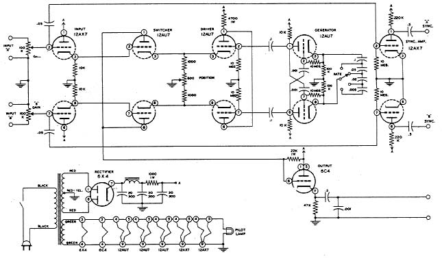
S-3 Schematic Diagram>
The circuit employs seven miniature tubes which also provide gain for the input signals. Circuit will function at signal levels as low as 0.1 volt. Frequency response is ± 1 db from 0 to 100 kc. A position control is provided so that the traces may be separated or made to superimpose on each other on the oscilloscope screen for comparison purposes. Separate gain controls are provided for each channel as well as sync output terminals to lock the oscilloscope sweep or time base to the signal frequency. The output terminals are shunted by a condenser to reduce switching transients. All controls are located on the front panel as well as the input and output terminals utilizing the Heath five-way binding post. The S-3 is easy to build with clear instructions provided and is a pleasure to use.
Specifications—Switching Rates: Approximately 150, 500, 1500 and 5000 cycles. Signal Frequency Response: ± 1 db 0-100 kc. Input Impedance: 100 Kohm control. Output Impedance: 1000 ohms shunted by 1000 uuf. Maximum Signal Output: 25 volts peak-to-peak. Maximum Signal Gain: 5 times. Tube Complement: 2-12AX7, 3-12AU7, 1-6C4, 1-6X4. Power Requirements: 105-125 V, 50-60 cycles AC, 30 watts. Dimensions: 9½" wide x 6½" high x 5" deep. Shipping Weight: 8 lbs.
Copyright ©2026 by Cyberventures Unlimited.Terms of Use